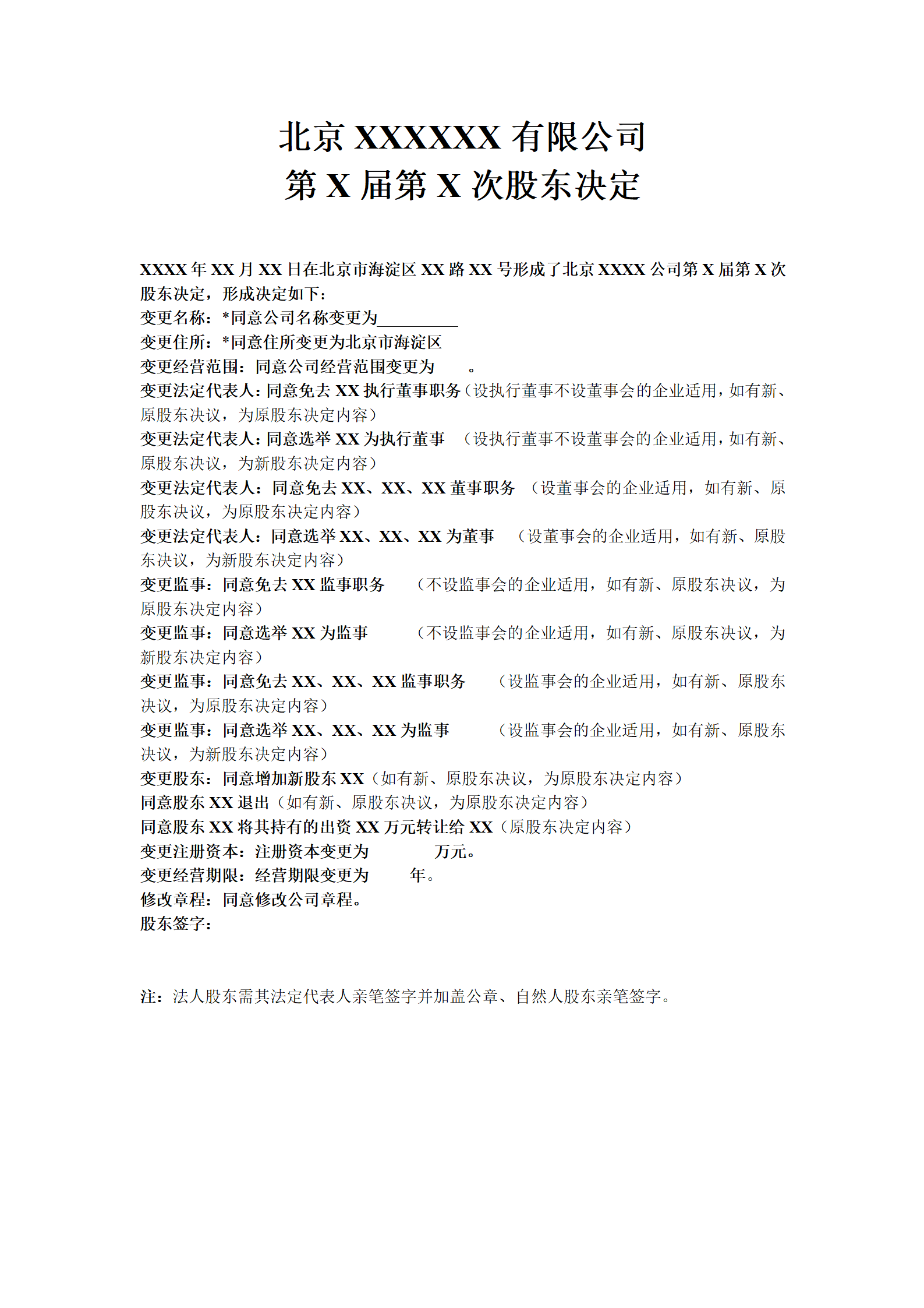
一人有限公司股东决定
附件下载地址:一人有限公司股东决定
(ios请用电脑端打开)



注意:以上材料仅供参考,具体以窗口受理意见为准