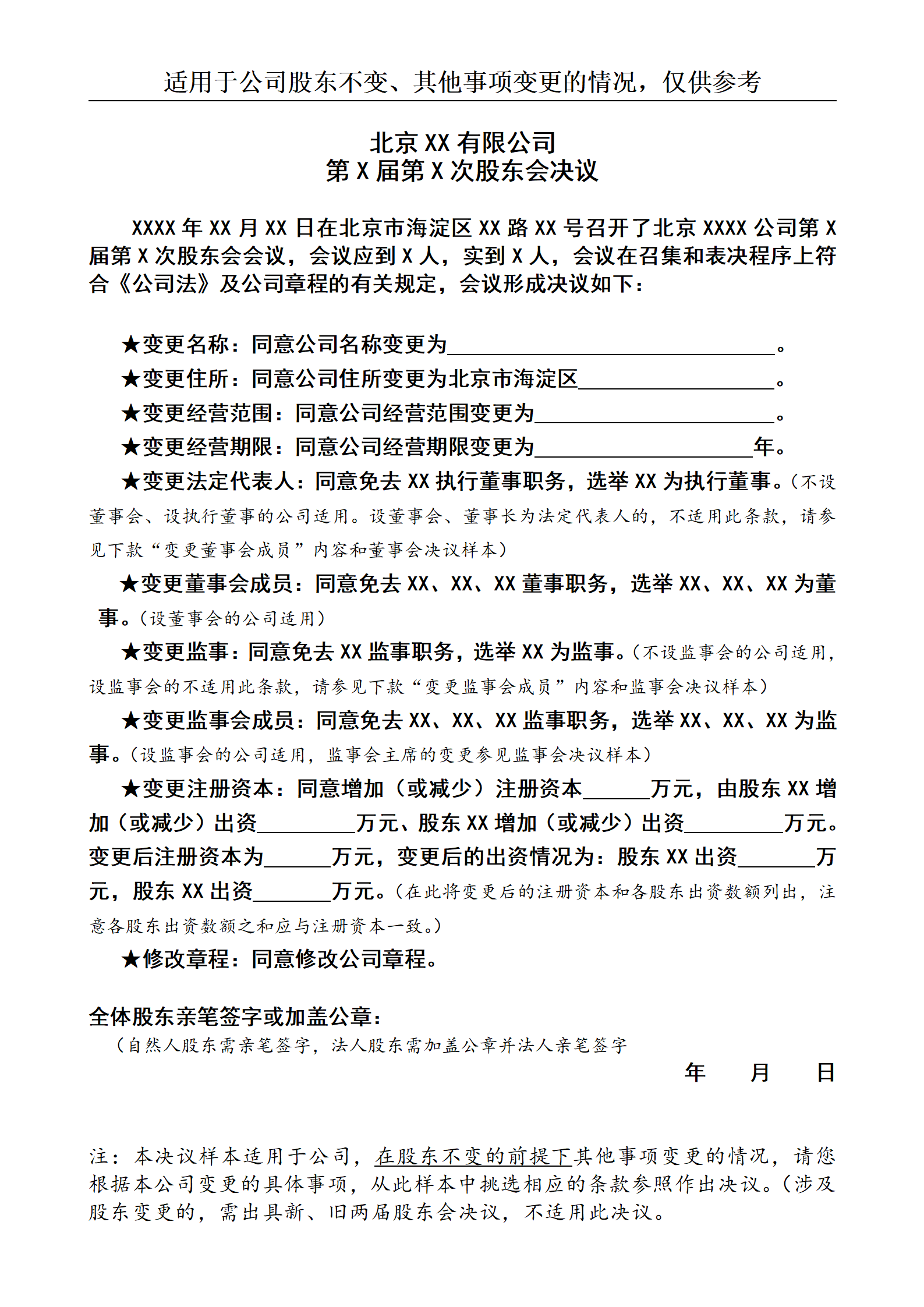
股东会决议参考格式(股东不变)
附件下载地址:股东会决议参考格式(股东不变)
(ios请用电脑端打开)




注意:以上材料仅供参考,具体以窗口受理意见为准