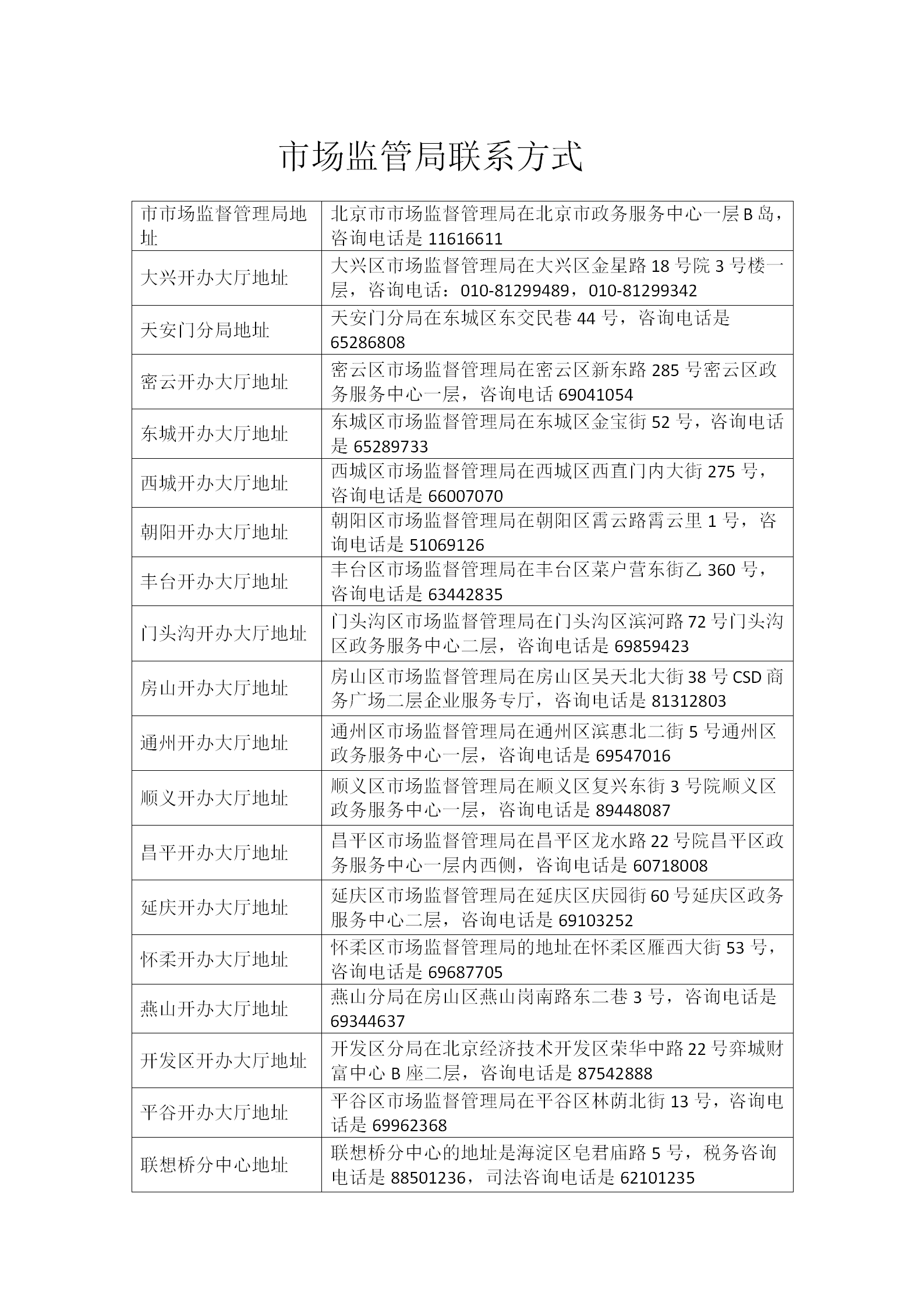
市场监督管理局联系方式