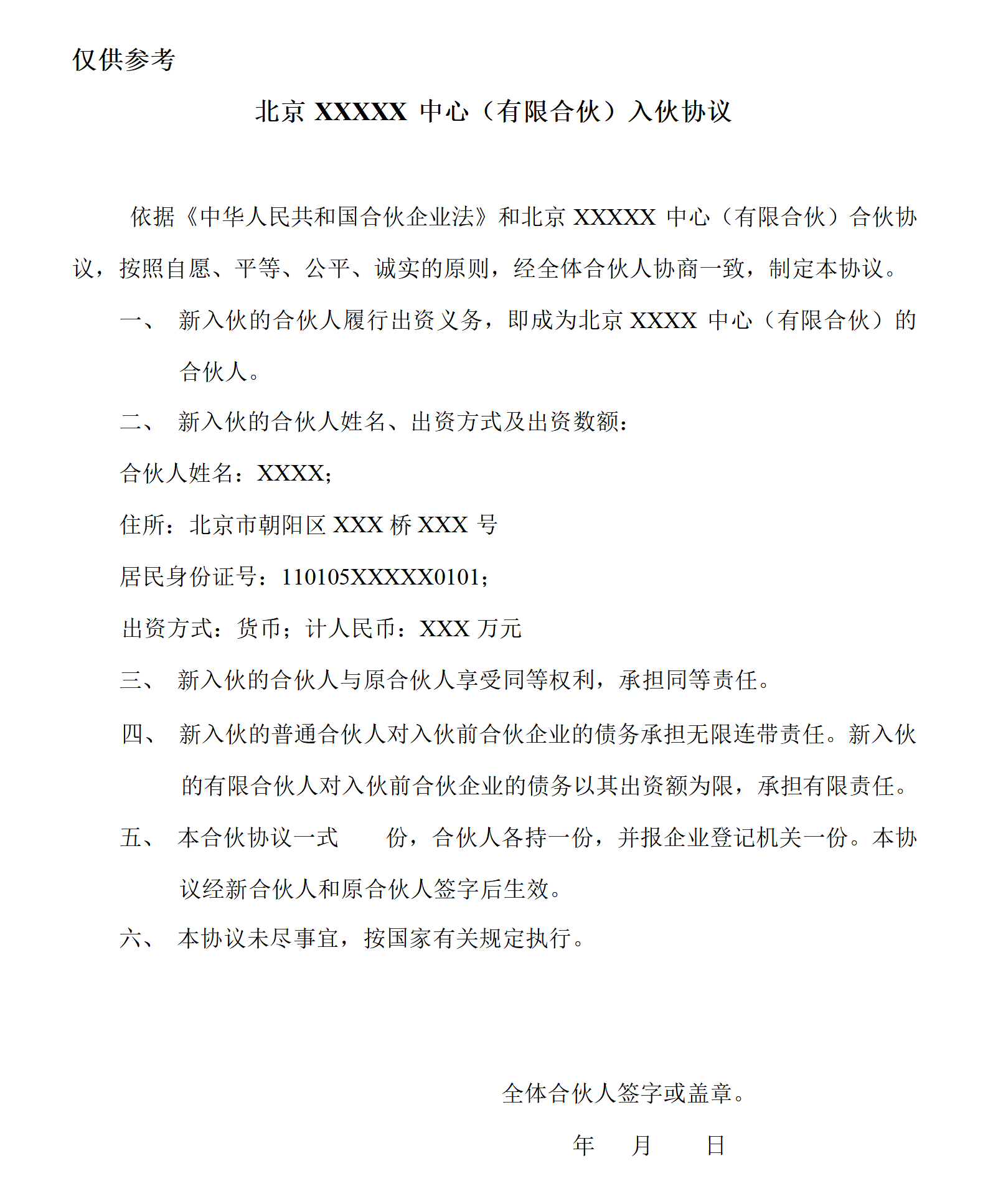
合伙企业(入伙协议)_市场监管
合伙企业(入伙协议)
附件下载地址:合伙企业(入伙协议)
(ios请用电脑端打开)



注意:以上材料仅供参考,具体以窗口受理意见为准