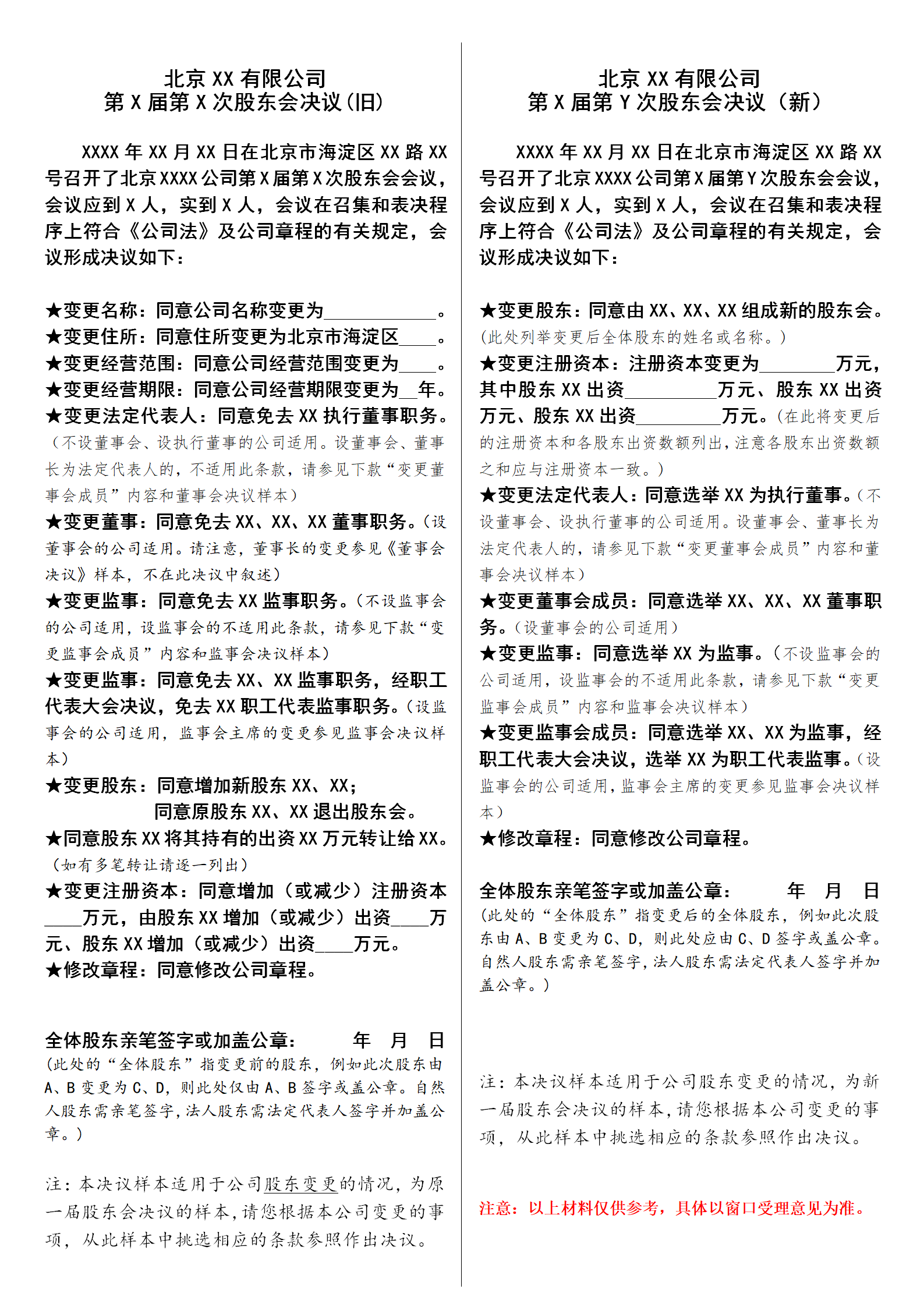
股东会决议参考格式(股东变更,两届决议)