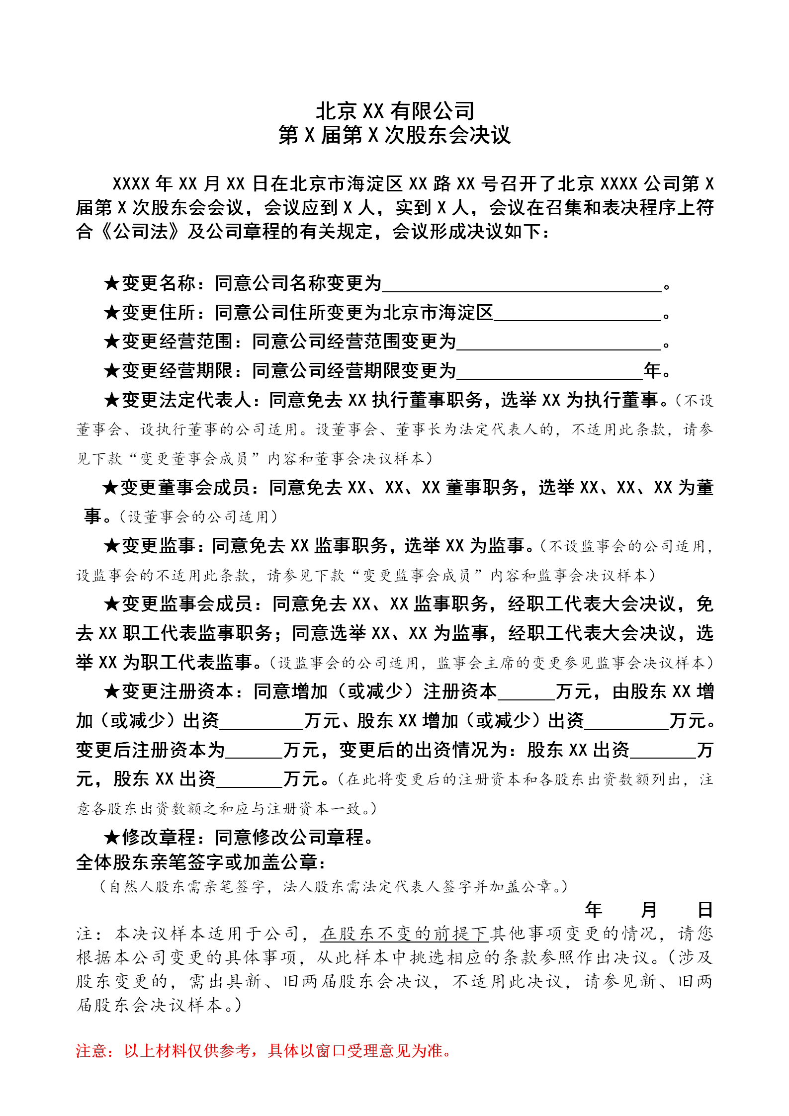
股东会决议参考格式(股东不变)