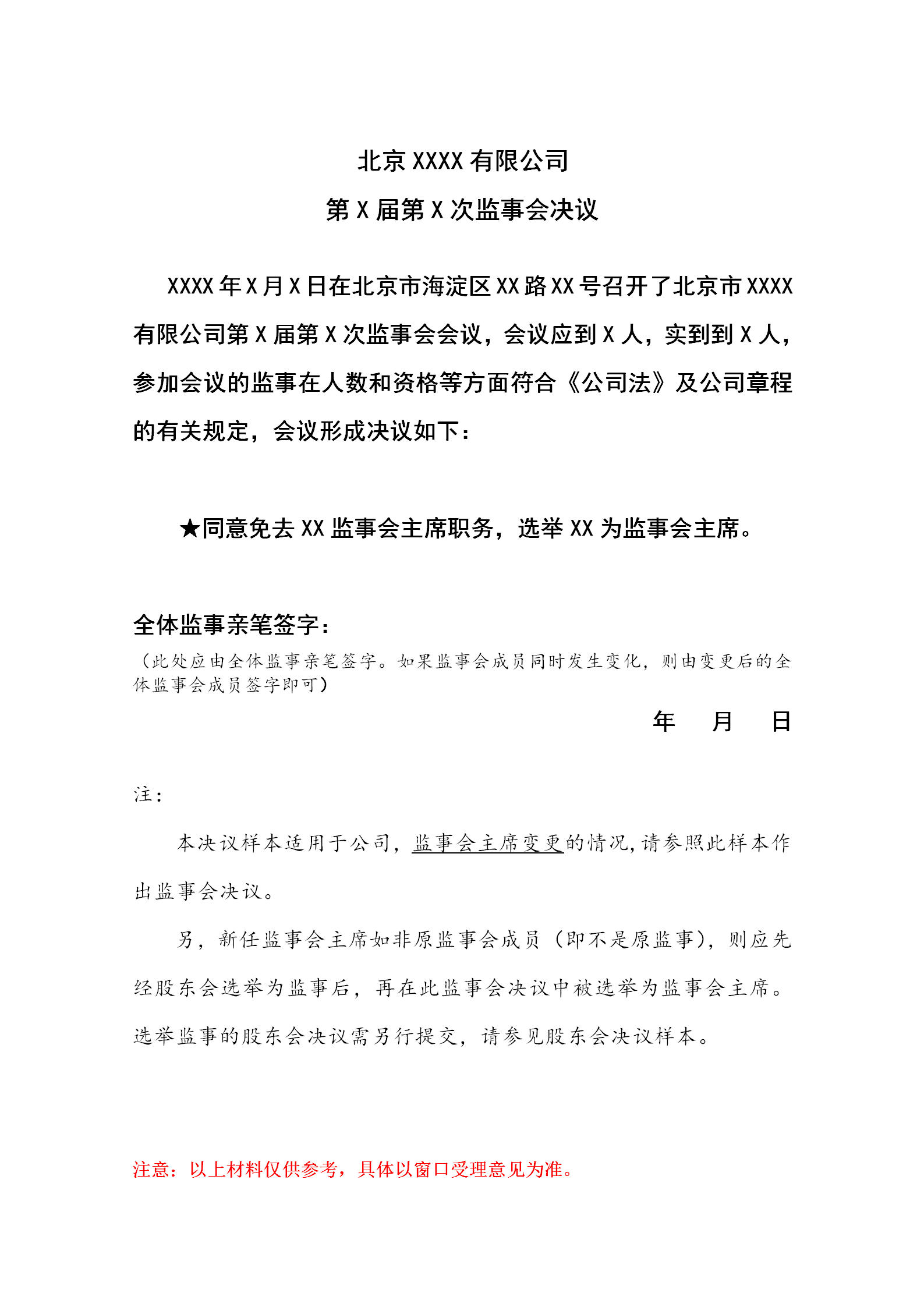
监事会决议参考格式