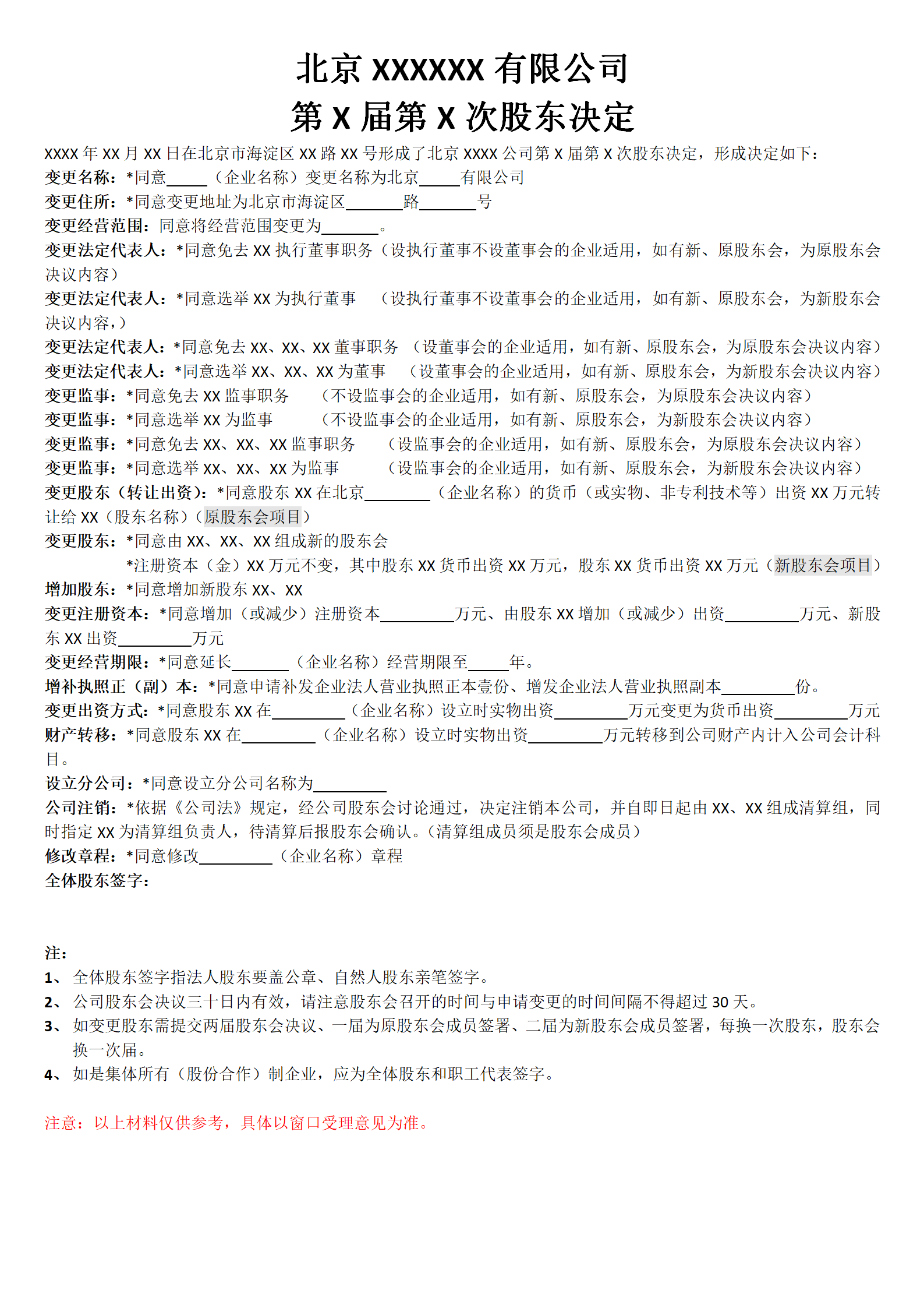
一人有限公司股东决定