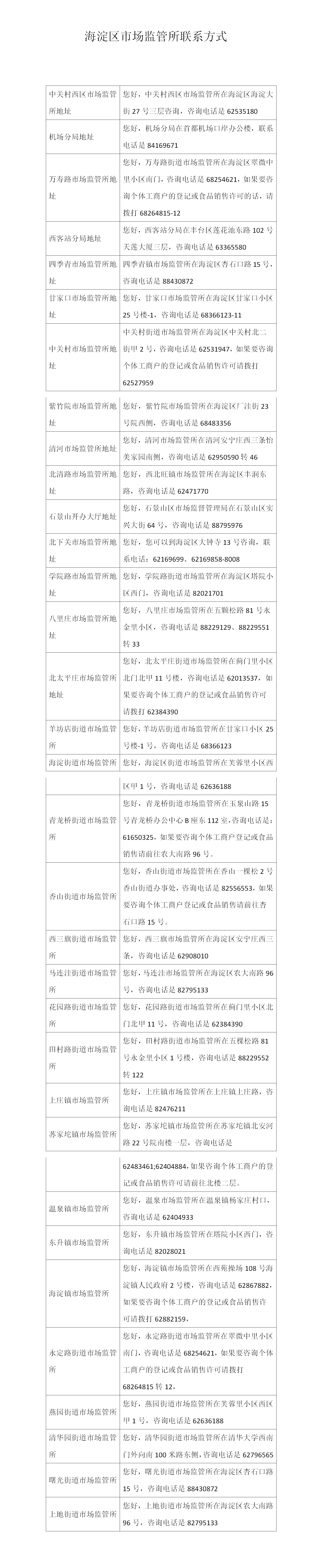
海淀区市场监管所联系方式