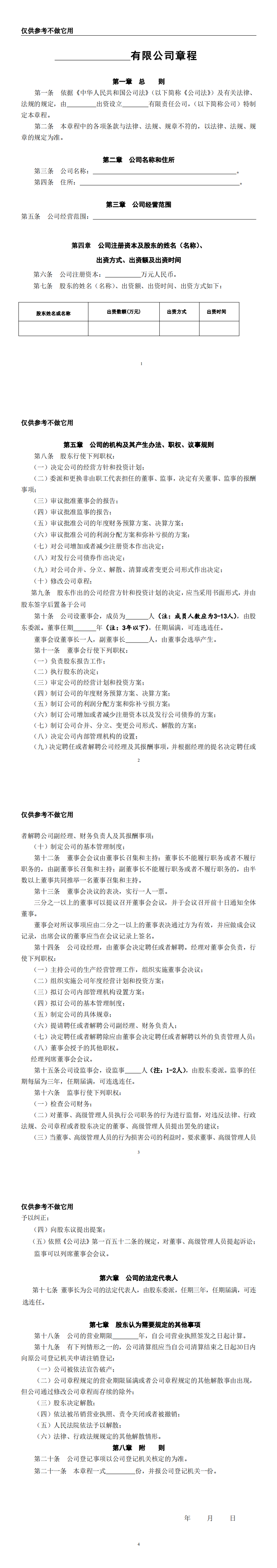
有限责任公司章程=(一人设董事会)



注意:以上材料仅供参考,具体以窗口受理意见为准

附件下载:有限责任公司章程=(一人设董事会)